Welcome to evaluation and analysis of medication in Chinese hospitals
ISSN 1672-2124 CN11-4975/R
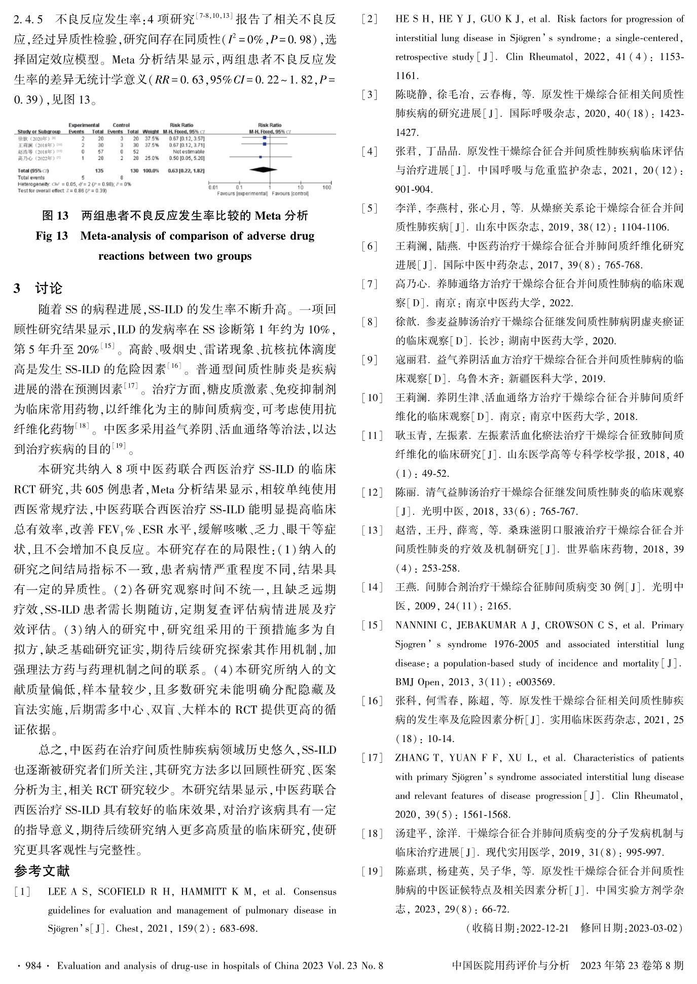
|
English
简体中文
English
Evaluation and analysis of medicinal in Chinese hospitals
Supervisory unit:
China Medical Biotechnology Association
Organizer:
China Medical Biotechnology Association & Chongqing University Cancer Hospital
Home
Articles online
Journal inclusion
Editorial board
Contact us
中医药联合西医治疗干燥综合征相关间质性肺疾病的临床疗效和安全性的系统评价
Author:彭艳茹、闫世艳、罗成、张宁、李睿、王玉光
5 pages
1126
1029
Download PDF
Previous
Next