Welcome to evaluation and analysis of medication in Chinese hospitals
ISSN 1672-2124 CN11-4975/R
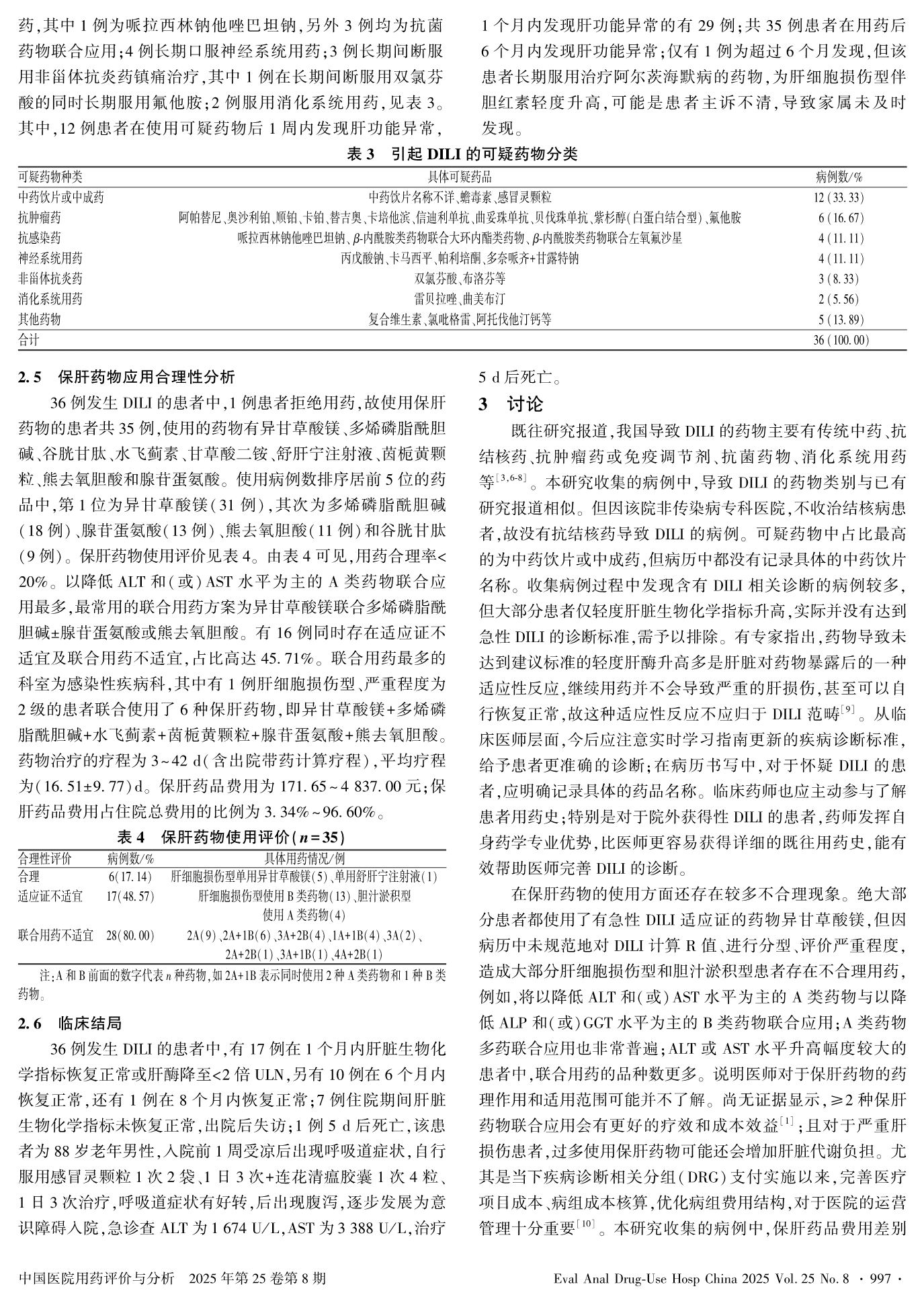
|
English
简体中文
English
Evaluation and analysis of medicinal in Chinese hospitals
Supervisory unit:
China Medical Biotechnology Association
Organizer:
China Medical Biotechnology Association & Chongqing University Cancer Hospital
Home
Articles online
Journal inclusion
Editorial board
Contact us
Clinical Characteristics of 36 Cases of Drug-Induced Liver Injury and Rational Application of Hepatoprotective Drugs
Author:YUAN Yijie、 QIU Ji、 XIONG Jie
4 pages
707
835
Download PDF
Previous
Next